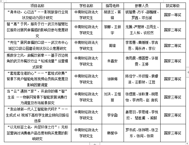
(通讯员 侍夏芳 钱智勇)5月13日至14日,由中国商业统计学会主办、南昌大学承办的“正大杯”第13届全国大学生市场调查与分析大赛(研究生组)总决赛顺利闭幕,我校荣获“最佳院校组织奖”,永利集团304am登录选送的“‘身未动,心已远’—影视旅游行业现状及崛起驱动力研究”项目荣获国家一等奖。“智‘惠’于民,服务于行—武汉市居民对智慧社区服务的满意度及参与意愿调查研究” “‘兜住’居民幸福的口袋—武汉市中心城区口袋公园建设现状及公众意愿研究”等2个项目荣获国家二等奖。“套娃式收费”背景下用户智能电视视频会员购买意愿及影响因素调查等5个项目荣获国家三等奖。


“全国大学生市场调查与分析大赛”作为面向全国高校大学生的一项公益性专业赛事,主要基于大数据时代背景,创建以市场调查与分析为核心,同步开展海峡两岸互动、学术交流、成果转换与教师培训为一体的服务体系。本届大赛于2022年9月启动,共吸引985所高校,25万多名学生积极参赛,参赛高校覆盖全国32个省(含台湾)/自治区/直辖市以及香港、澳门特别行政区。其中,354所学校,2.8万多名学生报名参加研究生组赛。历时7个月,经过校赛、企业命题赛、省赛的层层选拔,优中选优,最终有来自28个赛区的97所学校,151支团队,696名学生(占研究生组参赛学生人数的2.5%)凭着出色的表现,成功入围全国总决赛。

一等奖团队 (队员从左往右:邓念斌、钱智勇、方千、邵酩媛、罗鑫)

二等奖团队(队员从左往右:龙腾、严慧琳、王雨生、谈欣然、王人和)

二等奖团队(队员从左往右:周永诗、李吉恩、李若愚、李仪、黄媛媛)
在7个月的备赛过程中,统数学院高度重视、精心组织,专门选派相关教师全程参与选题、调研、报告撰写、报告陈述展示和答辩等各个环节的指导,通过专业指导积极引导学生创新和实践,提高学生的组织、策划、调查实施和数据处理与分析等专业实战能力,培养学生的社会责任感、服务意识、市场敏锐度和团队协作精神。参赛选手们也在紧张备赛和一次次的模拟比赛中,不断打磨和完善项目,凭借团队共同努力最终收获成功。


在全面推进学习贯彻习近平新时代中国特色社会主义思想主题教育以及全党大兴调查研究的部署要求下,统数学院也将借本次市场调查与分析大赛契机,全面总结参赛经验,教育引导全院学生,继续坚持以赛促教、以赛促学、以赛促研,为国家和社会培养更多更优秀的市场调查、数据分析高素质人才,为经济社会发展积极建言献策、贡献力量。



